đ„ Test d'InteropĂ©rabilitĂ© : Bonsai, l'extension BIM de Blender vaut-elle le coup ?
Retour d'expérience sur l'utilisation de l'extension BIM de Blender "Bonsai", dans un processus BIM incluant, modélisation, interopérabilité et gestion des conflits.
2/26/20254 min read
Dans un contexte oĂč les solutions BIM accessibles et performantes sont recherchĂ©es, lâextension Bonsai pour Blender Ă©merge comme un outil innovant. Nous avons testĂ© son interopĂ©rabilitĂ© afin dâĂ©valuer son intĂ©gration dans un processus BIM complet, de la modĂ©lisation au format IFC jusquâĂ la coordination des diffĂ©rents lots. Voici notre retour dâexpĂ©rience.
đïž Phase 1 : ModĂ©lisation d'une maquette BIM avec Bonsai
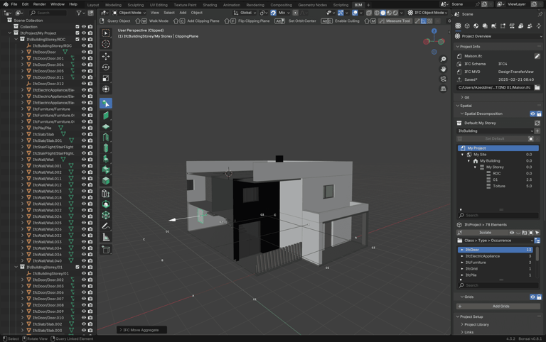
La premiĂšre Ă©tape de notre test consistait Ă modĂ©liser une maquette BIM complĂšte du lot "architecture" directement dans Bonsai (V0.8.1) . Lâun de ses principaux atouts rĂ©side dans sa capacitĂ© Ă enregistrer les projets de maniĂšre native au format IFC, facilitant ainsi lâĂ©change avec dâautres logiciels BIM.
Cependant, la prise en main demande un temps dâadaptation, notamment pour ceux qui dĂ©couvrent Blender. Une fois les bases maĂźtrisĂ©es, lâoutil se rĂ©vĂšle efficace et permet une modĂ©lisation dĂ©taillĂ©e et structurĂ©e


Modélisation architecturale sous Bonsai
đ Phase 2 : ModĂ©lisation des rĂ©seaux sur Revit
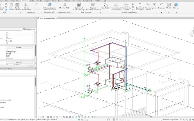
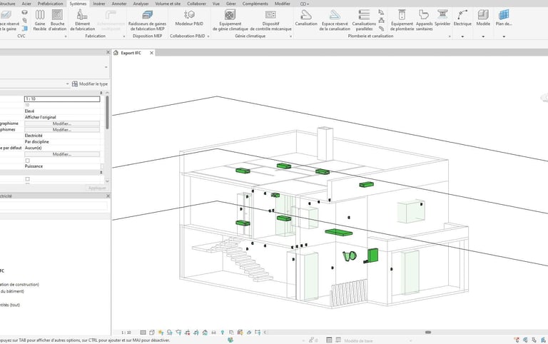
Pour la deuxiÚme phase et afin de compléter le modÚle, il a fallu modéliser les réseaux MEP, nous avons donc opté pour le logiciel phare d'Autodesk "Revit".
Pour ce faire, nous avons liĂ© le fichier IFC "Architecture" issue de Baonsai dans Revit pour y modĂ©liser les rĂ©seaux techniques (CVC, plomberie, Ă©lectricitĂ©). LâĂ©change entre les logiciels sâest dĂ©roulĂ© sans difficultĂ©, attestant dâune bonne interopĂ©rabilitĂ©. Chaque rĂ©seau a ensuite Ă©tĂ© modĂ©lisĂ© et exportĂ© en IFC pour ĂȘtre intĂ©grĂ© Ă la coordination globale du projet.
Nota : Il est possible de modéliser les réseaux directement dans Bonsai. Toutefois, le manque de bibliothÚque d'objets MEP oblige à modéliser chaque élément un par un, ce qui aurait pris énormément de temps. En plus ce test est conçu pour tester l'interopérabilité, autant donc utiliser plusieurs logiciels.






Modélisation des réseaux sous Revit
đ Phase 3 : Coordination et dĂ©tection des clashes
LâĂ©tape suivante consistait Ă regrouper les diffĂ©rents modĂšles et Ă dĂ©tecter les Ă©ventuelles interfĂ©rences. Pour cela, nous avons utilisĂ© l'outil BIM Collab Zoom, qui se rĂ©vĂšle ĂȘtre particuliĂšrement efficace pour identifier et signaler les clashes.
Une fois les détections effectuées, nous avons généré un fichier BCF contenant les remarques et observations.
Nota : Bonsai propose Ă©galement un outil de dĂ©tection des clashes, mais celui-ci s'avĂšre ĂȘtre un peu technique Ă utiliser, c'est pour ça que nous avons optĂ© pour une solution plus "user friendly" comme BIM Collab Zoom.
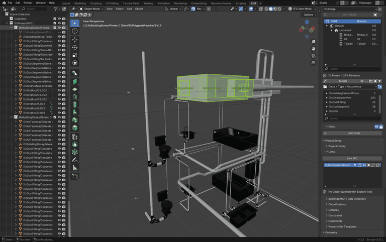
Lâimportation du fichier BCF dans Bonsai sâest dĂ©roulĂ©e sans problĂšme, permettant une bonne rĂ©cupĂ©ration des commentaires et des points de vue.




Regroupement des maquettes IFC sous BIMCollab Zoom
Importation du fichier BCF sur Bonsai
âïž Phase 4 : Gestion des commentaires et modifications
LâintĂ©gration des fichiers BCF permet un suivi efficace des corrections Ă apporter. Bien Ă©videment il est possible de modifier et d'enregistrer un IFC issu de Bonsai pour rĂ©soudre les diffĂ©rent clashs rencontrĂ©s, mais ce qui fait la force de cet outil c'est la possibilitĂ© de modifier des fichiers IFC provenant dâautres logiciels, renforçant ainsi lâutilitĂ© de Bonsai dans un environnement collaboratif multi-outils.


Modification des fichiers IFC
â Points forts et axes dâamĂ©lioration
Notre test a mis en évidence plusieurs atouts majeurs de Bonsai :
â La possibilitĂ© de modĂ©liser une maquette BIM complĂšte au format IFC.
đ Une bonne interopĂ©rabilitĂ© dans un environnement multi-logiciels.
đ La gestion efficace des Ă©changes grĂące aux fichiers BCF.
âïž La capacitĂ© Ă modifier des fichiers IFC issus dâautres logiciels.
đ Un outil entiĂšrement gratuit, accessible Ă tous.
Toutefois, lâinterface hĂ©ritĂ©e de Blender peut reprĂ©senter un dĂ©fi pour les utilisateurs non familiers avec les logiciels de modĂ©lisation 3D. Un temps de prise en main est nĂ©cessaire, mais surmontable avec un peu de pratique.
đŻ Pour finir
Bonsai peut se positionner comme une alternative sĂ©rieuse aux logiciels BIM traditionnels, notamment pour les petites structures ou celles souhaitant optimiser leur budget. Sa gratuitĂ© et sa capacitĂ© Ă sâintĂ©grer dans un processus complet en font un choix Ă considĂ©rer.
Cela dit, il est important de rappeler que c'est un nouvel outil en plein dĂ©veloppement et qu'il est encore loin de concurrencer les mastodontes du domaine. Cependant, il a le mĂ©rite de proposer une solution entiĂšrement gratuite, qui peut ĂȘtre trĂšs utile pour les petites entreprises souhaitant intĂ©grer le BIM Ă moindre coĂ»t.
Services
Maitrise d'Ćuvre, Scanner 3D, Matterport, ModĂ©lisation 3D BIM, Coordination BIM, BIM Management, SynthĂšse Architecturale, SynthĂšse Technique.
TELEPHONE
Contact
(+33) 7 53 08 90 48
© 2024. All rights reserved.
